首页 头条 正文

【老虎 AI】 凉了!是俞凌雄又一场 “收割”?【天体交易所】平台币CTC暴跌99%,数百万人血本无归!

2025-09-07

余凌雄是何许人也?

币圈近些年来最大的传销头子,之前村长写过很多他的相关内容,总结就是一句话,余凌雄的项目,你无论是做动态还是静态,都赚不到钱,除了纯白嫖。

但是纯白嫖也得看你八字硬不硬,八字不硬的,白嫖都得被卡kyc认证。

之前天体交易所平台币暴跌的时候,村长就给大家说过,老虎ai活不过三个月,就算是请二宝进场参与,也不可能活太久,因为老虎ai完全就是赶鸭子上架的一个项目,看到aifeex火爆,临时搞得一个项目:

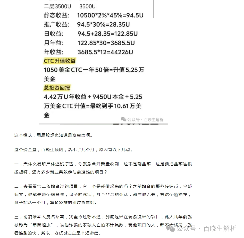
远离!又一资金盘项目崩盘!“天体交易所”崩盘,APP无法打开!新开老虎ai准备再次收割!!

当时我发完,还有一些人认为余凌雄这么大的大咖,不可能干掉链子的事,确实是不掉链子,而是举起大刀咔咔收割,有些朋友咨询,我也给出了我的分析:

现在不用高价收了,交易所里面便宜筹码一大堆:

还有关注我四年的人说我硬黑余凌雄和天体交易所,老虎ai量化:

而对于这些信仰余凌雄和天体交易所,以及老虎ai量化平台的玩家,余凌雄给大家的只有一个无情地冰冷的公告:

9月2号,发布收割公告第一版本:公告如下:TigerAl臨時公告

尊敬的TigerAl全球用戶:近日,TigerAl系統遭受到系統性攻擊,導致CTC價格出現恐慌性暴跌,並造成整個量化數據紊亂。對此,TigerAl技術團隊已第一時間啟動應急預案,正在全力進行系統修復。為保障用戶資產安全與平台穩定運行,

TigerAl將在修復期間:一、暫時關閉充值與提現功能,二、預計修復時間為72小時,

三、系統完成修復後將第一時間恢復正常服務,TigerAl一直以來將用戶利益置於首位,請廣大用戶耐心等待。

我們將持續公佈最新進展,並在系統恢復後及時通知。感謝您的理解與支持!TigerAI官方團隊,

2025年9月2日!

公告发布后,天体交易所的平台币CTC瞬间暴跌99%:

池子都被余凌雄直接掏空了,只剩下可怜的2万多u。

天体交易所里面的ctc的价格也是瞬间归零,吃光了所有的流动性:

而这里面更搞笑的是,在崩盘之前,很多余凌雄的信仰者,还去参加余凌雄的拜师宴会,说每天给400美金的行程费用,当时会场那是人山人海,红旗招展:

余老师这个时候满脸笑意,心想等下你们不但要给我磕头,还要被我收割,你们的头是白天磕的,你的钱我是2号晚上半夜起床割的。而说好的400u每天的行程费用,这费用到现在还没发下来:

而且不但行程费用没有报销,只要去现场的,还都得持足够数量的ctc:

按照这个持币数量,每个去柬埔寨的人,至少给余凌雄余老师送了几千u,真是白天磕头,第二天卷铺盖卷回国,第三天晚上被割,拜师宴后,师徒情深,给师傅打几千u,不过分吧

而2号公告发出后,很多新韭菜还在幻想9月5号开网,没想到5号等来的却是晴天霹雳:

再次暂停提现,然后等待升级xxx什么公链,三位一体,就这么说吧,基本上就是告诉你,凉了。

现在的项目方,都学坏了,崩盘不叫崩盘,统一叫升级。

aifeex爱菲克斯升级,锁仓大家一年,然后发一级土狗接连收割,老虎ai估计也差不多一样的套路。

这不就是一边收割锁仓,一边又上线一个白嫖0撸的项目,

号称天体2.0,免费空投。果然又是丧事喜办那一套

村长在这里可以说,这一次,白嫖也不要再去了。不然后面,你还会被二次收割。

对于市面上的很多项目,大家尽量不要参与,如果要参与,不要参与锁仓时间太长的,我之前给大家写过一篇文章,我自认为是挺有道理的,大家可以时不时的看一看,绝对对你的思维认知提升有帮助。

小白如何避免掉入资金盘陷阱?如何在崩盘前卖出跑路?什么信号表明项目要崩盘了?

项目一旦开大会,说上市,那么100%距离收割崩盘不远了,这点在过去无数个项目上,都应验过,而最近哪个项目哪个交易所说要上市,说要开大会,大家自行脑补。

村长不能说的太明白了,不然我这后台就得被水军淹没了。

其实很多人,参与项目,都陷入了一个误区,那就是一定要用自己的资金去投资,去参与,用自己的钱,去资金盘里面博弈,不亚于是肉身与老虎豺狼搏斗,不亚于肉身伺鹰,割肉喂鹰。

你以为你的血肉能够换回操盘手的更多口粮,殊不知操盘手都是白眼狼,所以听村长的,人生之路,重在选择,选择不对努力再多也是白费。

玩资金盘,干嘛一定要投资呢?不投资也能玩啊!

巴菲特也说过,投资最重要的是先保住本金,投资从保本开始,保本从防骗起步,说实在的,不玩资金盘,不亏钱,你就已经领先很多人了。

其实从2016年开始,过去很多年间,村长也经历过很多项目,我是天生就对主流币有认知吗?

不是,是因为我在其他地方吃的亏太多了,而最后转了一圈之后,发现,大饼带着主流币一直在猛猛冲,五年前,我就和很多人讲过,资金盘看起来是快速收益,但是那其实是饮鸩止渴,快的代价就是倾家荡产。

快,从来都不是快,慢,才是快,能够积累才算多,不用重来才叫快,慢,驰而不息,终达远方。

投资,其实就是选择一个能够有持续增长的行业,深扎根,广阔叶,开枝散叶,扎根深耕,简单点来说,就是找到一个空白市场相对较大的市场,参与进去,等待行业发展,带飞你的财富。

但是这个过程,因为看不见摸不着没人给洗脑,所以大部分人都不会刻意的去参与。

大部分人都是在大饼或者以太或者某个山寨币暴涨几百倍,上新闻的时候才会关注。

这里面就有一个悖论,没人带,我怎么参与?而参与在里面的人,想的是,没有好处,我为什么带人?

这就需要像中本葱v神等这样早期参与者无私做奉献,才能够让这个行业越来越完善,让不懂得人,也能够慢慢参与进来。

而村长要做的就是,让很多在资金盘里面受伤的人,通过我的文章,我不敢说让大家赚多少,至少通过我的文章明白两件事,那就是资金盘项目,尽量不要玩,而主流币市场,虽然也有风险,但是也值得参与,毕竟村长这个活生生的人,的确在主流币市场活下来了,并且一活就是八九年,而且活的相对还不错。

如果你也做互联网+区块链项目,一定要关注我一下,定时定量分享业内最新新闻,项目资讯,盘面危机预警等,关注我,你不会有什么损失,看了我的文章一定会有所收获。

预警提醒【健康中国】资金盘,垃圾项目一个,短命盘,看到请远离!
« 上一篇 2个月前
【方舟集团】是资金盘诈骗,云誉证劵”(链通云)原班人马,切勿上当!
下一篇 » 2个月前

文章评论

【老虎 AI】 凉了!是俞凌雄又一场 “收割”?【天体交易所】平台币CTC暴跌99%,数百万人血本无归!...

余凌雄是何许人也?币圈近些年来最大的传销头子,之前村长写过很多他的相关内容,总结就是一句话,余凌雄的项目,你无论是做动态还是静态,都赚不到钱,除了纯白嫖。但是纯白嫖也得看你...

【老虎 AI】 凉了!是俞凌雄又一场 “收割”?【天体交易所】平台币CTC暴跌99%,数百万人血本无归!...